Teraz jest niedziela, 10 stycznia 2021, 19:23

Strefa czasowa: UTC + 1




Utwórz nowy wątek Odpowiedz w wątku  [ Posty: 6 ] 
Autor Wiadomość
 Tytuł: Zasilanie modelu czterosilnikowego
PostNapisane: piątek, 1 stycznia 2021, 16:51 
Offline
modelarz
Avatar użytkownika

Dołączył(a): środa, 31 marca 2010, 07:14
Posty: 438
Wiek: 54
Lokalizacja: Płock
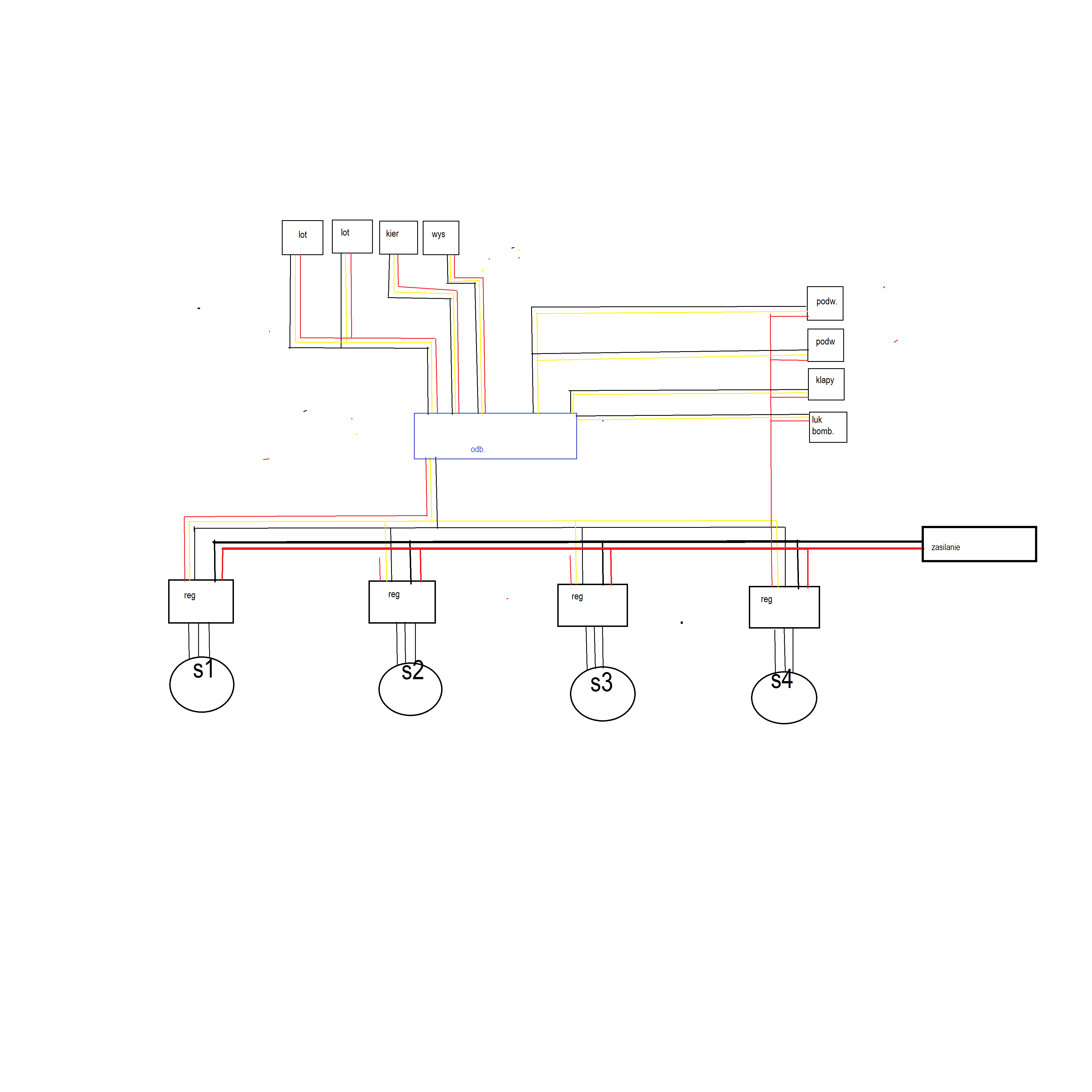
Do obecnie budowanego modelu, wymyśliłem taki układ zasilania. Być może dojdzie jeszcze serwo chowania tylnego podwozia.
Może jeszcze będzie podział silników na wew. i skrajne (np. symulacja awarii).
Zrobiłem tak, bo serwa podwoziowe są spore i chciałem ograniczyć prąd płynący przez odb.
Oczywiście w zasilaniu serw mogę pominąć odbiornik, a jego samego zasilić z oddzielnego pakietu + bec.
Tak teraz myślę, czy to nie będzie lepiej?
Jakieś sugestie, poprawki? A może jakoś inaczej?

Załącznik:
inst..png
inst..png [ 88.27 KiB | Przeglądane 229 razy ]

_________________
Robert
Taranis 9XD


Góra
 Zobacz profil Wyślij e-mail  
 
 Tytuł: Re: Zasilanie modelu czterosilnikowego
PostNapisane: piątek, 1 stycznia 2021, 18:42 
Offline
modelarz
Avatar użytkownika

Dołączył(a): piątek, 13 kwietnia 2012, 14:28
Posty: 2194
Wiek: 55
Lokalizacja: Szczytniki
Proponuję rozdzielić zasilanie serw, tak aby wykorzystać wszystkie cztery układy BEC zawarte w regulatorach, w tym wypadku po dwa serwa na BEC.
Załącznik:
inst. (1).png
inst. (1).png [ 48.03 KiB | Przeglądane 216 razy ]

_________________
Pozdrawiam Jurek


Góra
 Zobacz profil Wyślij e-mail  
 
 Tytuł: Re: Zasilanie modelu czterosilnikowego
PostNapisane: niedziela, 3 stycznia 2021, 16:15 
Offline
modelarz
Avatar użytkownika

Dołączył(a): czwartek, 21 lutego 2013, 12:14
Posty: 480
Wiek: 72
Lokalizacja: Olsztyn
Koledzy serwa zdecydowanie z innego źródła zasilania . Wywołajcie Filipa , on ma tu dużo do powiedzenia .
Moim zdaniem nawet odbiornik powinien mieć całkowicie oddzielne zasilanie .

Joker

_________________
Dobre towarzystwo i kropla rumu , lub na odwrót .


Góra
 Zobacz profil Wyślij e-mail  
 
 Tytuł: Re: Zasilanie modelu czterosilnikowego
PostNapisane: niedziela, 3 stycznia 2021, 17:43 
Offline
modelarz
Avatar użytkownika

Dołączył(a): czwartek, 14 lutego 2019, 10:01
Posty: 6
Wiek: 71
Lokalizacja: Pieniężno
Ja to robię tak:
Załącznik:
zasilanie.jpg
zasilanie.jpg [ 79.29 KiB | Przeglądane 140 razy ]

Optoizolacja między zasilaniem silników a odbiornikiem jest konieczna, bo minus regulatorów może być na różnych potencjałach ze względu na różną długość przewodów od baterii napędowej do regulatorów.
Problem jeszcze się pogłębi gdy silniki będą pobierały różne prądy. Ja w modelach wodnosamolotów używam różnicowego sterowania silnikami do manewrowania na wodzie.
Silniki lewe i prawe są wtedy sterowane z oddzielnych kanałów. Jeżeli serw jest dużo i będą pobierały duży prąd, to warto także oddzielić zasilanie odbiornika od serw.

_________________
Pozdrawiam Filip


Góra
 Zobacz profil Wyślij e-mail  
 
 Tytuł: Re: Zasilanie modelu czterosilnikowego
PostNapisane: niedziela, 3 stycznia 2021, 20:09 
Offline
modelarz
Avatar użytkownika

Dołączył(a): środa, 31 marca 2010, 07:14
Posty: 438
Wiek: 54
Lokalizacja: Płock
Dzięki za odpowiedzi.
Filip, co to za układ "opto"? Nie miałem do czynienia z tak rozbudowaną instalacją.

_________________
Robert
Taranis 9XD


Góra
 Zobacz profil Wyślij e-mail  
 
 Tytuł: Re: Zasilanie modelu czterosilnikowego
PostNapisane: poniedziałek, 4 stycznia 2021, 10:27 
Offline
modelarz
Avatar użytkownika

Dołączył(a): czwartek, 14 lutego 2019, 10:01
Posty: 6
Wiek: 71
Lokalizacja: Pieniężno
Optoizolator jest to układ elektroniczny, który eliminuje połączenie elektryczne między dwoma urządzeniami. Sygnał jest przekazywany za pomocą światła.
Głównym elementem wchodzącym w skład takiego układu jest transoptor - układ scalony zawierający w jednej obudowie diodę LED i fotodiodę lub fototranzystor.
Jeśli jesteś zainteresowany budową takiego urządzenia, to służę pomocą.

_________________
Pozdrawiam Filip


Góra
 Zobacz profil Wyślij e-mail  
 
Wyświetl posty nie starsze niż:  Sortuj wg  
Utwórz nowy wątek Odpowiedz w wątku  [ Posty: 6 ] 

Strefa czasowa: UTC + 1


Kto przegląda forum

Użytkownicy przeglądający ten dział: Brak zidentyfikowanych użytkowników i 1 gość


Nie możesz rozpoczynać nowych wątków
Nie możesz odpowiadać w wątkach
Nie możesz edytować swoich postów
Nie możesz usuwać swoich postów
Nie możesz dodawać załączników

Szukaj:
Skocz do:  

77,135,427 Wyświetlone Powered by phpBB © 2000, 2002, 2005, 2007 phpBB Group
Przyjazne użytkownikom polskie wsparcie phpBB3 - phpBB3.PL