Teraz jest niedziela, 10 stycznia 2021, 21:36

Strefa czasowa: UTC + 1




Utwórz nowy wątek Odpowiedz w wątku  [ Posty: 58 ]  Przejdź na stronę Poprzednia strona  1, 2, 3
Autor Wiadomość
 Tytuł: Re: Nie warto tego kupić
PostNapisane: poniedziałek, 5 listopada 2012, 21:45 
Offline
Administrator
Avatar użytkownika

Dołączył(a): sobota, 20 marca 2010, 17:16
Posty: 6583
Wiek: 38
Lokalizacja: Czechowice-Dziedzice
Maciek obudowa jest raczej uniwersalna.

_________________
To bzykanie coś oznacza. Takie bzyczące bzykanie nie bzyka bez powodu.

pozdrawiam Marcin


Góra
 Zobacz profil Wyślij e-mail  
 
 Tytuł: Re: Nie warto tego kupić
PostNapisane: poniedziałek, 5 listopada 2012, 21:46 
Offline
modelarz

Dołączył(a): czwartek, 25 marca 2010, 20:45
Posty: 890
Wiek: 25
Lokalizacja: Ostrów Wielkopolski
To jeszcze ten biały przód i lutownica by była jak nowa :D

EDIT:
Daleko szukać....
http://www.zdz.lodz.pl/print.php?page=9

Maskownica z obudową :)

_________________
Pozdrawiam,
Maciej


Góra
 Zobacz profil Wyślij e-mail  
 
 Tytuł: Re: Nie warto tego kupić
PostNapisane: środa, 7 listopada 2012, 17:16 
Offline
modelarz

Dołączył(a): sobota, 20 marca 2010, 19:06
Posty: 939
No i wykrakałem... W mojej lutownicy pojawiły się niekontakty przy grocie. Czyszczenie nie pomagało za bardzo, więc dostała centralnie płotkiem i wylądowała w koszu. Narzędzia mają działać perfekcyjnie. Zero sentymentów.


Góra
 Zobacz profil  
 
 Tytuł: Re: Nie warto tego kupić
PostNapisane: środa, 7 listopada 2012, 17:52 
Offline
modelarz
Avatar użytkownika

Dołączył(a): wtorek, 6 marca 2012, 18:41
Posty: 6635
Wiek: 71
Lokalizacja: Warszawa
To ja pokażę swoje lutownice.
Te dwie pierwsze mam od niepamiętnych czasów i nigdy nie były naprawiane. Nie wiem co to nie działająca lutownica.
Załącznik:
LUTOWNICE.JPG
LUTOWNICE.JPG [ 91.08 KiB | Przeglądane 2506 razy ]

Na tej pierwszej jest napisane:
Lutownica TD 0,8
Typ LUTOLA 2A
a z drugiej strony
Spółdzielnia Pracy
"TECHNIKA" w Łodzi.

Wychodzi, że to prawda. To JEST POLSKA TECHNIKA.

PS: i nie będzie dyskusji o zestawie kolorów obudowy.
PS2: tą drugą lutowałem również zbiorniki na paliwo z blachy z puszek po konserwach. Wiem, że też jest naszej produkcji (pamiętam z pudełka), ale typu i producenta nie pomnę.

_________________
Pozdrawiam Stefan.


Ostatnio edytowano środa, 7 listopada 2012, 18:26 przez Stema, łącznie edytowano 1 raz

Góra
 Zobacz profil Wyślij e-mail  
 
 Tytuł: Re: Nie warto tego kupić
PostNapisane: środa, 7 listopada 2012, 18:17 
Mamy rok 2012 ,dużo towarów jest pięknych ,ślicznych ale bezwartościowych.
Pomijając sprzęt chiński tani i marny opakowany w blister,mamy też chiński sprzęt niezły.
Każdy dał się złapać na nalepki i reklamę :np 20 A a przewody grubości włosa.
od jakiegoś czasu kupuję "drogie" czyli 2x do 3x droższe od marketowych i warto.
Prostownik polskiego producenta: paskudny i duży mam i działa nienagannie,
a co tam zrobię reklamę
http://www.stef-pol.civ.pl/index.php


Góra
  
 
 Tytuł: Re: Nie warto tego kupić
PostNapisane: środa, 7 listopada 2012, 18:33 
To i ja pochwalę produkt kupiony za czasów dawnego szaleństwa CB radio, a mianowicie Zasilacz stabilizowany ZS-20
Kiedyś (15 lat temu) zasilał sprzęt krótkofalarski i CB, a obecnie "ładuje pakiety" :D

Obrazek


Góra
  
 
 Tytuł: Re: Nie warto tego kupić
PostNapisane: środa, 7 listopada 2012, 18:44 
Artu napisał(a):
.. kupiony za czasów dawnego szaleństwa CB radio........

Już nie jesteś szaleńczym fanem CB ? :shock:


Góra
  
 
 Tytuł: Re: Nie warto tego kupić
PostNapisane: środa, 7 listopada 2012, 18:51 
Trah napisał(a):
Artu napisał(a):
.. kupiony za czasów dawnego szaleństwa CB radio........

Już nie jesteś szaleńczym fanem CB ? :shock:

Już nie, ale jeśli zacznę pracować "za kółkiem" na trasach, to znowu nim zostanę :mrgreen:
Krótkofalarstwo... z tym bywa różnie, ale przynajmniej jedno radio na "pasmo" jest u mnie... obecnie PMR-ka z pasmem 70cm

VY73 SQ5VJR :D


Góra
  
 
 Tytuł: Re: Nie warto tego kupić
PostNapisane: środa, 7 listopada 2012, 18:59 
Offline
modelarz
Avatar użytkownika

Dołączył(a): wtorek, 6 marca 2012, 18:41
Posty: 6635
Wiek: 71
Lokalizacja: Warszawa
Artu napisał(a):
To i ja pochwalę produkt kupiony za czasów dawnego szaleństwa CB radio, a mianowicie

Producent: pozostali
To znaczy?

_________________
Pozdrawiam Stefan.


Góra
 Zobacz profil Wyślij e-mail  
 
 Tytuł: Re: Nie warto tego kupić
PostNapisane: środa, 7 listopada 2012, 19:01 
Artu napisał(a):
... obecnie PMR-ka z pasmem 70cm

VY73 SQ5VJR :D

Ide na strych ,chociaz odkurzę,u mnie zestaw PMR nigdy nie używany ale w stacji tkwi 4 rok ;)


Góra
  
 
 Tytuł: Re: Nie warto tego kupić
PostNapisane: środa, 7 listopada 2012, 19:08 
Stema napisał(a):
Artu napisał(a):
To i ja pochwalę produkt kupiony za czasów dawnego szaleństwa CB radio, a mianowicie

Producent: pozostali
To znaczy?

Stefan, nie zmuszaj mnie do podróży do garażu i sprawdzania na tabliczce znamionowej, ale zapewniam, że producent to Polskie solidne rzemiosło z lat 80-tych :D


Góra
  
 
 Tytuł: Re: Nie warto tego kupić
PostNapisane: środa, 7 listopada 2012, 19:57 
Offline
modelarz
Avatar użytkownika

Dołączył(a): wtorek, 6 marca 2012, 18:41
Posty: 6635
Wiek: 71
Lokalizacja: Warszawa
Broń mnie Panie Boże przed zmuszaniem.
W dodatku ta pogoda nie nadaje się do podróży. Na oko na zdjęciu "nasz", ale ten uniwersalny język na zdjęciu nie dał mi pewności i to co zacytowałem Producent: pozostali ze strony którą Podałeś.

_________________
Pozdrawiam Stefan.


Góra
 Zobacz profil Wyślij e-mail  
 
 Tytuł: Re: Nie warto tego kupić
PostNapisane: środa, 7 listopada 2012, 22:13 
Online
Moderator
Avatar użytkownika

Dołączył(a): sobota, 20 marca 2010, 17:47
Posty: 6142
Wiek: 49
Lokalizacja: Józefów (ten koło Błonia)
Mi pokazało INCO Warszawa lub ALAN dziwne...

_________________
Pozdrawiam Adam


Góra
 Zobacz profil Wyślij e-mail  
 
 Tytuł: Re: Nie warto tego kupić
PostNapisane: środa, 7 listopada 2012, 22:31 
Offline
modelarz

Dołączył(a): sobota, 20 marca 2010, 19:06
Posty: 939
No to sprawy lutownicowe załatwiłem. Miałem taką lutownicę, jak na fotografii Stemy, tylko "dwubiegową" w pięknym kolorze zielonym, a kupiłem taką, jak na fotografii Utopii, też "dwubiegową", ale w kolorze czerwonym, również pięknym :P
Skoro stara posłużyła lat 30, to nowa może jej dorówna? Firma ta sama... :-)


Góra
 Zobacz profil  
 
 Tytuł: Re: Nie warto tego kupić
PostNapisane: czwartek, 8 listopada 2012, 09:27 
Offline
modelarz
Avatar użytkownika

Dołączył(a): czwartek, 15 marca 2012, 08:05
Posty: 401
Wiek: 61
Lokalizacja: Słupsk
Artu uważaj na ten zasilacz (ZS-20) robi bardzo głupie żarty, jak się uszkodzi to daje na wyjściu około 30 V.
Miałem już kilkanaście takich przypadków z nimi i całkiem fajne radia amatorskie trzeba było ratować przed kasacją.

_________________
Pozdrawiam
Tomek


Góra
 Zobacz profil Wyślij e-mail  
 
 Tytuł: Re: Nie warto tego kupić
PostNapisane: czwartek, 8 listopada 2012, 18:28 
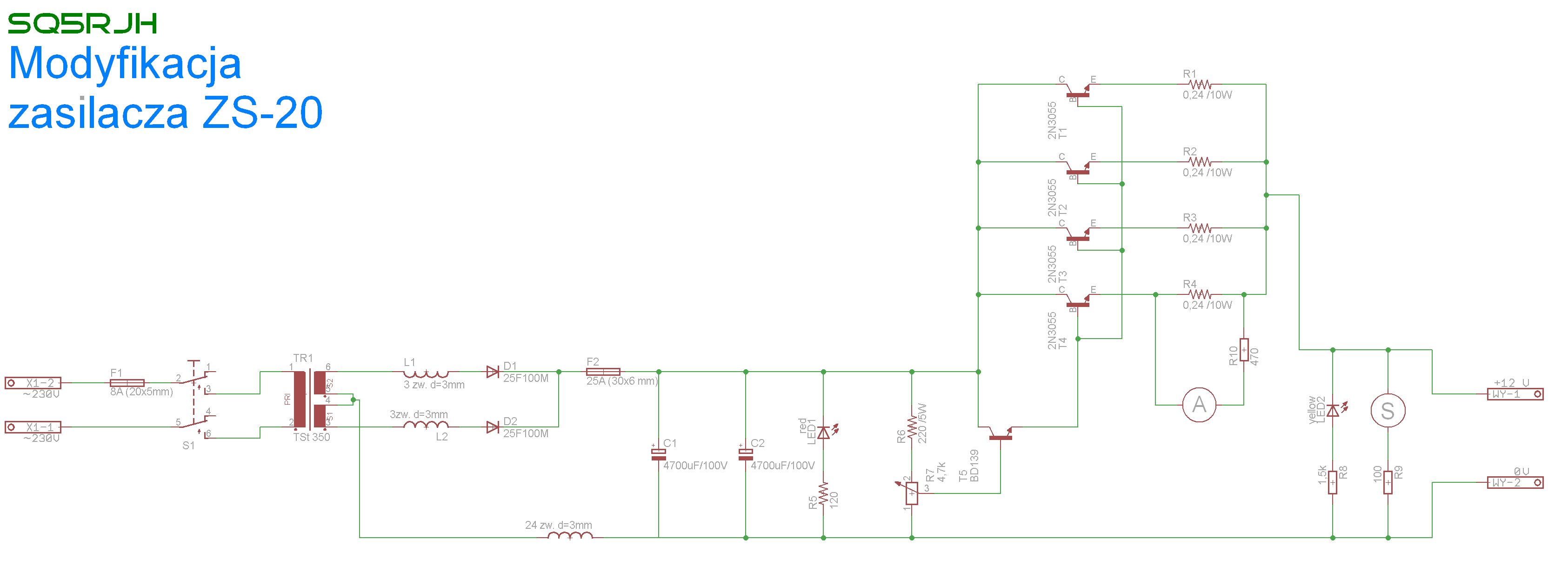
Tomku, mój jest już po liftingu wykonanym w/g projektu kolegi SQ5RJH :mrgreen:


Załączniki:
ZS-20 modyfikacja.PNG
ZS-20 modyfikacja.PNG [ 126.19 KiB | Przeglądane 2326 razy ]
Góra
  
 
 Tytuł: Re: Nie warto tego kupić
PostNapisane: piątek, 9 listopada 2012, 07:52 
Offline
modelarz
Avatar użytkownika

Dołączył(a): czwartek, 15 marca 2012, 08:05
Posty: 401
Wiek: 61
Lokalizacja: Słupsk
Bardzo słusznie uczyniłeś

_________________
Pozdrawiam
Tomek


Góra
 Zobacz profil Wyślij e-mail  
 
 Tytuł: Re: Nie warto tego kupić
PostNapisane: wtorek, 27 listopada 2012, 21:37 
NIE WARTO:GRAWERKA RĘCZNA -pseudo :(
Każdy kocha swoje narzędzia warsztatowe tak bardzo ,że chętnie wytatuowałby na nich swoje imię albo chociaż jakiś znak.Też tak chciałem,właściwie chodziło mi o elektryczną, ale w chwili słabości kupiłem to cudo do grawerowania:
Cudo nie nadaje się do niczego ,chyba tylko do generowania dźwięków wysokiej częstotliwości powiązanych z takimi też drganiami .odradzam
Obrazek


Góra
  
 
Wyświetl posty nie starsze niż:  Sortuj wg  
Utwórz nowy wątek Odpowiedz w wątku  [ Posty: 58 ]  Przejdź na stronę Poprzednia strona  1, 2, 3

Strefa czasowa: UTC + 1


Kto przegląda forum

Użytkownicy przeglądający ten dział: Brak zidentyfikowanych użytkowników i 1 gość


Nie możesz rozpoczynać nowych wątków
Nie możesz odpowiadać w wątkach
Nie możesz edytować swoich postów
Nie możesz usuwać swoich postów
Nie możesz dodawać załączników

Szukaj:
Skocz do:  

77,164,340 Wyświetlone Powered by phpBB © 2000, 2002, 2005, 2007 phpBB Group
Przyjazne użytkownikom polskie wsparcie phpBB3 - phpBB3.PL