Teraz jest niedziela, 10 stycznia 2021, 21:58

Strefa czasowa: UTC + 1




Utwórz nowy wątek Odpowiedz w wątku  [ Posty: 20 ] 
Autor Wiadomość
 Tytuł: Prosty wskaźnik napięca akumulatora 12V - schemat ,płyta itp
PostNapisane: sobota, 2 lipca 2011, 20:21 
Offline
Administrator
Avatar użytkownika

Dołączył(a): sobota, 20 marca 2010, 17:16
Posty: 6583
Wiek: 38
Lokalizacja: Czechowice-Dziedzice
Witajcie

z racji tego że zmieniłem skrzynie startową na inną zabrakło mi informacji o stanie naładowania aku 12V 7Ah. Starej skrzyni miałem woltomierz panelowy. W nowej nie ma na to miejsca to też zmuszony byłem do zorganizowania jakiegoś wskaźnika. udało mi się w necie znaleźć dość fajny schemat. Jego fajność polega na tym że składa się z zaledwie kilku elementów (koszt ok. 3zł) ,a wskaźnikiem jest jedna dwu -kolorowa dioda LED. Wskaźnik pokazuje 3 stany (wartości napięcia) akumulatora

kolor czerwony napięcie poniżej 10,5V
kolor żółto-pomarańczowy napięcie 10,5 do 11,6V
kolor zielony powyżej 11,6V

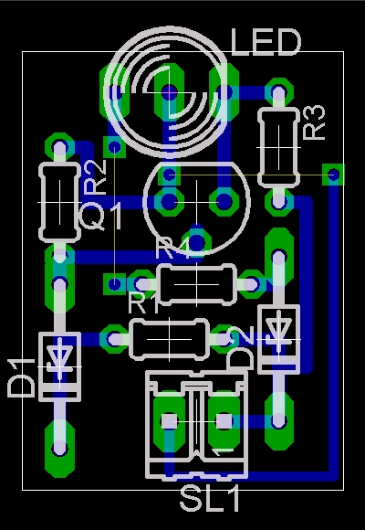
przerysowałem schemat w eaglu robiłem płytkę a następnie układ testowy. Po zmontowaniu wszystkiego układ od razu działa jak należy, nie trzeba nic regulować itp., tak więc mogę polecić układ wszystkim tym którzy chcą kontrolować swoje 12V-owe aku. Płytka przygotowana pod elementy 1/8W ale jak widać u mnie weszły 1/4W. Wielkość układu pozwala na zamontowanie go w płycie czołowej panelu startowego i tak też jest u mnie zamnotowany.

tak się prezentuje tej układ

Załącznik:
wskaznik_aku.jpg
wskaznik_aku.jpg [ 159.08 KiB | Przeglądane 11747 razy ]


złączam schemat, widok płytki oraz gotową płytkę (mirror).

rozmiszczenie w powiększeniu aby było widać dwie zworki.
Załącznik:
montaz.jpg
montaz.jpg [ 138.46 KiB | Przeglądane 11747 razy ]


Załącznik:
montaz.pdf [22.77 KiB]
Pobrane 872 razy

Załącznik:
schmeat.pdf [18.1 KiB]
Pobrane 1501 razy

Załącznik:
plytka_mirror.pdf [10.86 KiB]
Pobrane 942 razy

_________________
To bzykanie coś oznacza. Takie bzyczące bzykanie nie bzyka bez powodu.

pozdrawiam Marcin


Góra
 Zobacz profil Wyślij e-mail  
 
 Tytuł: Re: Prosty wskaźnik napięca akumulatora 12V - schemat ,płyta
PostNapisane: wtorek, 9 sierpnia 2011, 10:00 
Offline
modelarz

Dołączył(a): niedziela, 21 marca 2010, 21:00
Posty: 1543
Wiek: 65
Lokalizacja: Katowice
bardzo ciekawe , po zmianie zenerek można zrobić sygnalizator naładowania pakietów do modeli spalinowych.

_________________
Pozdrawiam wszystkich radośnie zakręconych ...


Góra
 Zobacz profil Wyślij e-mail  
 
 Tytuł: Re: Prosty wskaźnik napięca akumulatora 12V - schemat ,płyta
PostNapisane: wtorek, 9 sierpnia 2011, 13:08 
Offline
Administrator
Avatar użytkownika

Dołączył(a): sobota, 20 marca 2010, 17:16
Posty: 6583
Wiek: 38
Lokalizacja: Czechowice-Dziedzice
Marku tylko czy jest sens budowy takiego układu skoro w HK mozna kupić dokładniejszy na LM3914 za 2$

_________________
To bzykanie coś oznacza. Takie bzyczące bzykanie nie bzyka bez powodu.

pozdrawiam Marcin


Góra
 Zobacz profil Wyślij e-mail  
 
 Tytuł: Re: Prosty wskaźnik napięca akumulatora 12V - schemat ,płyta
PostNapisane: wtorek, 9 sierpnia 2011, 13:16 
Offline
Moderator
Avatar użytkownika

Dołączył(a): poniedziałek, 22 marca 2010, 09:07
Posty: 1682
Wiek: 53
Lokalizacja: Tarnowskie Góry
Kurde, niby że na pierwszym miejscu ( ZDJĘCIU ) szpilka, ale jakaś taka nie taka :)
Ja to bym inaczej obfocił.

_________________
..:: Modelarstwo to nie kółko różańcowe - tu trzeba myśleć ::..
Najnowsze nowości u mnie : http://www.motylasty.blogspot.com , no i oczywiście -http://www.motylasty.pl


Góra
 Zobacz profil Wyślij e-mail  
 
 Tytuł: Re: Prosty wskaźnik napięca akumulatora 12V - schemat ,płyta
PostNapisane: wtorek, 9 sierpnia 2011, 13:21 
Offline
Administrator
Avatar użytkownika

Dołączył(a): sobota, 20 marca 2010, 17:16
Posty: 6583
Wiek: 38
Lokalizacja: Czechowice-Dziedzice
a co ci się nie podoba, no co ? Mnie nie podobają mnie się fotki z zapałkami dla porównania.

_________________
To bzykanie coś oznacza. Takie bzyczące bzykanie nie bzyka bez powodu.

pozdrawiam Marcin


Góra
 Zobacz profil Wyślij e-mail  
 
 Tytuł: Re: Prosty wskaźnik napięca akumulatora 12V - schemat ,płyta
PostNapisane: wtorek, 9 sierpnia 2011, 13:22 
Offline
modelarz

Dołączył(a): niedziela, 21 marca 2010, 21:00
Posty: 1543
Wiek: 65
Lokalizacja: Katowice
Jest . Macie skrzywienie z tym HK. Toja sobie zrobie regulowany i taki jaki chce . W zasadzie to niech wszystko robią Chińczycy . No wiesz ... motylasty ma inne szpilki niż ty :lol: :lol:

_________________
Pozdrawiam wszystkich radośnie zakręconych ...


Góra
 Zobacz profil Wyślij e-mail  
 
 Tytuł: Re: Prosty wskaźnik napięca akumulatora 12V - schemat ,płyta
PostNapisane: wtorek, 9 sierpnia 2011, 13:23 
Offline
modelarz
Avatar użytkownika

Dołączył(a): środa, 1 czerwca 2011, 23:00
Posty: 191
Wiek: 56
Lokalizacja: Bydgoszcz
Toto szpilka czy 10-cio calowy gwoździk ? :mrgreen:

_________________
--------
Jacek


Góra
 Zobacz profil Wyślij e-mail  
 
 Tytuł: Re: Prosty wskaźnik napięca akumulatora 12V - schemat ,płyta
PostNapisane: wtorek, 9 sierpnia 2011, 13:28 
Offline
modelarz

Dołączył(a): niedziela, 21 marca 2010, 21:00
Posty: 1543
Wiek: 65
Lokalizacja: Katowice
ale jesteście .... chłop się namordował a wy ....

_________________
Pozdrawiam wszystkich radośnie zakręconych ...


Góra
 Zobacz profil Wyślij e-mail  
 
 Tytuł: Re: Prosty wskaźnik napięca akumulatora 12V - schemat ,płyta
PostNapisane: wtorek, 9 sierpnia 2011, 14:04 
Offline
Administrator
Avatar użytkownika

Dołączył(a): sobota, 20 marca 2010, 17:16
Posty: 6583
Wiek: 38
Lokalizacja: Czechowice-Dziedzice
Marek_Spy napisał(a):
ale jesteście .... chłop się namordował a wy ....


no właśnie podaj na dłoni to i tak Cię zdołują ......

Marek to nie chodzi o to czy warto czy nie , ale fakt jest taki koszt podzespołów + czas budowy jest znacznie większy od zakupu w HK.

PS. ja mam i działa a poza tym to mam was gdzieś :) i pokaże wam inny projekt ale to wdety, kiedy go dokończę

_________________
To bzykanie coś oznacza. Takie bzyczące bzykanie nie bzyka bez powodu.

pozdrawiam Marcin


Góra
 Zobacz profil Wyślij e-mail  
 
 Tytuł: Re: Prosty wskaźnik napięca akumulatora 12V - schemat ,płyta
PostNapisane: wtorek, 9 sierpnia 2011, 14:20 
Offline
modelarz

Dołączył(a): niedziela, 21 marca 2010, 21:00
Posty: 1543
Wiek: 65
Lokalizacja: Katowice
Meloow napisał(a):
no właśnie podaj na dłoni to i tak Cię zdołują ......

norma , sami nie potrafią
Meloow napisał(a):
Marek to nie chodzi o to czy warto czy nie , ale fakt jest taki koszt podzespołów + czas budowy jest znacznie większy od zakupu w HK.
PS. ja mam i działa a poza tym to mam was gdzieś :) i pokaże wam inny projekt ale to wtedy, kiedy go dokończę

A pokaż .. co ci szkodzi . A ja tym razem pokażę Ziutka co ma 6 lat i lata czasem nadal :lol: :lol: zrobiony z patyczków ręcznie wycinanych klejonych .
no to po cholerę w CAD się babrać , laubzegować laserem , kleić oklejać a na HK jest taniej ...
masz swoja diodę se zrobiłeś, miga Ci i spoko. A oni nie mają . A mnie nie potrzebna linijka tylko malusia dioda LED i cool i już jest luksio A jeszcze zrobię w smd miniaturkę ze chincy nawet tak malej nie zrobią , a co mi tam .... :lol: :lol:

_________________
Pozdrawiam wszystkich radośnie zakręconych ...


Góra
 Zobacz profil Wyślij e-mail  
 
 Tytuł: Re: Prosty wskaźnik napięca akumulatora 12V - schemat ,płyta
PostNapisane: wtorek, 9 sierpnia 2011, 14:30 
Offline
modelarz
Avatar użytkownika

Dołączył(a): niedziela, 21 marca 2010, 20:37
Posty: 717
Wiek: 65
Lokalizacja: Kalisz
Róbcie tak dalej, a ja z was zerznę, i niech chinole zbankrutują :lol:

_________________
Latać kazdy może ,jeden lepiej.............
Szczepan
instr.mod@wp.pl


Góra
 Zobacz profil Wyślij e-mail  
 
 Tytuł: Re: Prosty wskaźnik napięca akumulatora 12V - schemat ,płyta
PostNapisane: wtorek, 9 sierpnia 2011, 15:05 
Offline
Administrator
Avatar użytkownika

Dołączył(a): sobota, 20 marca 2010, 17:16
Posty: 6583
Wiek: 38
Lokalizacja: Czechowice-Dziedzice
chciałem zrobić w SMD ale u mnie w elektronicznym nie mieli potrzebych elemntów no i zrobiłem z tego co miałem.

_________________
To bzykanie coś oznacza. Takie bzyczące bzykanie nie bzyka bez powodu.

pozdrawiam Marcin


Góra
 Zobacz profil Wyślij e-mail  
 
 Tytuł: Re: Prosty wskaźnik napięca akumulatora 12V - schemat ,płyta
PostNapisane: wtorek, 9 sierpnia 2011, 15:33 
Offline
modelarz

Dołączył(a): niedziela, 21 marca 2010, 21:00
Posty: 1543
Wiek: 65
Lokalizacja: Katowice
instruktor napisał(a):
Róbcie tak dalej, a ja z was zerznę, i niech chinole zbankrutują :lol:

nooo wiesz (:) .. jesteś facet .. ja mam inne preferencje na temat rżnięcia ... elektroniki oczywiście .. :lol: :lol:

_________________
Pozdrawiam wszystkich radośnie zakręconych ...


Góra
 Zobacz profil Wyślij e-mail  
 
 Tytuł: Re: Prosty wskaźnik napięca akumulatora 12V - schemat ,płyta
PostNapisane: środa, 10 sierpnia 2011, 07:33 
Offline
Moderator
Avatar użytkownika

Dołączył(a): niedziela, 21 marca 2010, 18:35
Posty: 2286
Wiek: 57
Lokalizacja: Poznań - Jeżyce
Fajny układzik i przydatny.

_________________
Bartek
NEVER STOP EXPLORING!


Góra
 Zobacz profil Wyślij e-mail  
 
 Tytuł: Re: Prosty wskaźnik napięca akumulatora 12V - schemat ,płyta
PostNapisane: środa, 10 sierpnia 2011, 12:51 
Offline
modelarz

Dołączył(a): czwartek, 25 marca 2010, 20:45
Posty: 890
Wiek: 25
Lokalizacja: Ostrów Wielkopolski
A gdyby tak zrobić model do lotów nocnych i kolory diod zmieniały by się w zależności od napięcia i wyczerpania aku :nieufny: To by było coś !

Układ chyba fajny, nie wiem, i tak nie zbuduje bo nie umiem :P

_________________
Pozdrawiam,
Maciej


Góra
 Zobacz profil Wyślij e-mail  
 
 Tytuł: Re: Prosty wskaźnik napięca akumulatora 12V - schemat ,płyta
PostNapisane: środa, 10 sierpnia 2011, 13:29 
Offline
modelarz

Dołączył(a): niedziela, 21 marca 2010, 21:00
Posty: 1543
Wiek: 65
Lokalizacja: Katowice
no a więcej pomysłów ?

_________________
Pozdrawiam wszystkich radośnie zakręconych ...


Góra
 Zobacz profil Wyślij e-mail  
 
 Tytuł: Re: Prosty wskaźnik napięca akumulatora 12V - schemat ,płyta
PostNapisane: środa, 10 sierpnia 2011, 13:38 
Offline
modelarz
Avatar użytkownika

Dołączył(a): sobota, 10 kwietnia 2010, 07:25
Posty: 443
Wiek: 64
Lokalizacja: Pszczyna
Marcin, nie zapomnij o mnie ;)

_________________
Pozdrawiam Karol. MX-16s-35MHz-2,4GHz


Góra
 Zobacz profil Wyślij e-mail  
 
 Tytuł: Re: Prosty wskaźnik napięca akumulatora 12V - schemat ,płyta
PostNapisane: środa, 10 sierpnia 2011, 13:56 
Offline
modelarz
Avatar użytkownika

Dołączył(a): wtorek, 30 marca 2010, 17:49
Posty: 430
Malker napisał(a):
A gdyby tak zrobić model do lotów nocnych i kolory diod zmieniały by się w zależności od napięcia i wyczerpania aku :nieufny: To by było coś !

Układ chyba fajny, nie wiem, i tak nie zbuduje bo nie umiem :P



stary pomysł który przegrał z Chińskimi buzzerami

kolega zrobił serię takich mierników z ledami niestety daleki wschód zabił temat ceną


Góra
 Zobacz profil Wyślij e-mail  
 
 Tytuł: Re: Prosty wskaźnik napięca akumulatora 12V - schemat ,płyta
PostNapisane: środa, 10 sierpnia 2011, 21:37 
Online
Moderator
Avatar użytkownika

Dołączył(a): sobota, 20 marca 2010, 17:47
Posty: 6142
Wiek: 49
Lokalizacja: Józefów (ten koło Błonia)
A ja bym chciał do spalinki podobny układzik

_________________
Pozdrawiam Adam


Góra
 Zobacz profil Wyślij e-mail  
 
 Tytuł: Re: Prosty wskaźnik napięca akumulatora 12V - schemat ,płyta
PostNapisane: środa, 10 sierpnia 2011, 21:49 
Offline
modelarz

Dołączył(a): niedziela, 21 marca 2010, 21:00
Posty: 1543
Wiek: 65
Lokalizacja: Katowice
no Marcin musisz uruchomić produkcje :D Kiedyś zrobiłem elektroniczny wyłącznik ze wskazywaniem napięcia pakietu 4 celowego NiMh .

_________________
Pozdrawiam wszystkich radośnie zakręconych ...


Góra
 Zobacz profil Wyślij e-mail  
 
Wyświetl posty nie starsze niż:  Sortuj wg  
Utwórz nowy wątek Odpowiedz w wątku  [ Posty: 20 ] 

Strefa czasowa: UTC + 1


Kto przegląda forum

Użytkownicy przeglądający ten dział: Brak zidentyfikowanych użytkowników i 2 gości


Nie możesz rozpoczynać nowych wątków
Nie możesz odpowiadać w wątkach
Nie możesz edytować swoich postów
Nie możesz usuwać swoich postów
Nie możesz dodawać załączników

Szukaj:
Skocz do:  

77,168,937 Wyświetlone Powered by phpBB © 2000, 2002, 2005, 2007 phpBB Group
Przyjazne użytkownikom polskie wsparcie phpBB3 - phpBB3.PL